公司新闻/正文
370 人阅读发布时间:2025-03-11 11:29
《基于工程化活体存储微球的档案文件系统用于随机可访问的体内DNA存储》
2025年2月21日,清华大学机械工程系熊卓教授在国际材料研究期刊《先进材料》(Advanced Materials, IF = 27.6)在线发表了题为“基于工程化活体存储微球的档案文件系统用于随机可访问的体内DNA存储”(Engineered Living Memory Microspheroid-Based Archival File System for Random Accessible In Vivo DNA Storage) 的重大科研成果。
本研究提出了一种创新的DNA数据存储系统, 该系统基于携带彩色荧光标记的工程化活体存储微球(Engineered Living Memory Microspheroids, 简称ELMM),被研究人员形象地称为“细菌彩珠硬盘”。研究人员将数据编码为DNA序列并插入可表达eGFP或mCherry等荧光蛋白的质粒中,随后将其转化至细菌内部,再将这些细菌快速封装于水凝胶微球中,即得 “细菌彩珠硬盘”,这些ELMM可在室温干燥环境中长期且安全保存。当需要检索数据时, 研究人员使用荧光激活流式分选 (FACS) 方法, 根据荧光蛋白信号对ELMM进行分选和细菌扩增, 最后再对细菌进行测序和解码以恢复原始数据;未使用的细菌可重新制成ELMM,形成流程闭环。这一创新的DNA数据存储系统,涵盖了数据编码与合成、特征设定、信息整合与保存、随机访问、复制、读取与解码等完整流程。

图1 “细菌彩珠硬盘”DNA数据存储系统工作流程示意图
该研究的核心内容为制备“细菌彩珠硬盘”和验证荧光激活分选方法的高效检索能力。研究人员选取了不同的图像数据编码为DNA序列, 最终制备为直径47.03μm的ELMM,并进行了3个月室温干燥保存和多达7次的冻干-复水循环测试, 验证其长期稳定和可重用性。而在数据检索环节,研究人员设计了基于eGFP/mCherry/TagBFP等荧光蛋白信号的布尔逻辑检索测试,并采用配备150 µm喷嘴的Bigfoot全光谱流式细胞分选仪对直径近50μm的ELMM进行荧光激活流式分选。通过对分选后细菌进行培养和DNA测序, 结果表明分选准确率>98%,分选灵敏度可达0.1%; 即使在目标数据仅10个拷贝的情况下, 数据也能被准确检索(见图2)。


图2 “细菌彩珠硬盘”支持多种文件类型 (多色荧光)和布尔逻辑的数据检索
《Tgm2 催化 IκBα 共价交联驱动 NF-κB 核转位增强小胶质细胞衰老相关分泌表型》
2025年1月3日,清华大学生命学院邓海腾课题组在《衰老细胞》(Aging Cell)期刊上发表了题为“Tgm2催化IκBα共价交联驱动NF-κB核转位增强小胶质细胞衰老相关分泌表型” (Tgm2-catalyzed covalent crosslinking of IκBα drives NF-κB nuclear translocation to promote SASP in senescent microglia) 的研究论文。本研究发现转谷氨酰胺酶 2 (Tgm2) 在衰老的小胶质细胞中催化核因子 κB 抑制蛋白 α (IκBα) 的共价交联形成二聚体,从而驱动核因子 κB (NF-κB) 的核转位,进而促进衰老相关分泌表型 (SASP) 这一分子机制,并讨论了对Tgm2靶向干预在改善SASP中的潜在应用。
材料与方法
老年 (22 mo) C57/B6小鼠, 药物处理获得BV2衰老细胞模型, 构建Tgm2敲低BV2细胞系;
Western Blot, 免疫组织化学成像 (IHC) 和定量蛋白质组学 (TMT标记) 分析衰老BV2细胞系/老年小鼠脑组织Tgm2蛋白表达;
荧光激活流式细胞分选: 基于CD11b, IBA1/AIF-1, 和SPiDER-βGal染色从老年小鼠脑组织中分选获得衰老的原代小胶质细胞,使用仪器为Bigfoot光谱流式分选仪。分选后的原代小胶质细胞具有高纯度, 并可体外培养3周,用于TMT定量蛋白质组学分析。
Western Blot, 免疫荧光成像 (IF), RT-qPCR等手段鉴定衰老细胞NF-κB通路相关蛋白或SASP因子表达变化及核转位;
基于非变性Western Blot和蛋白质谱分析鉴定由 Tgm2催化的IκBα二聚体交联位点;
动物实验采用行为学测试 (转棒、Y迷宫等) 评估Tgm2抑制剂 (Cys-D) 处理后的体内效果。

图3 老年小鼠脑组织分选原代小胶质细胞及获得衰老细胞工作流程图。
图右: 流式分选结果示例图。
实验结果和讨论
本研究中,实验结果表明Tgm2蛋白在衰老小鼠的小胶质细胞中高表达, 且表达水平在衰老BV2细胞系中也显著上升。Tgm2在衰老细胞中形成正反馈循环通路: Tgm2-NF-κB-SASP, 加速细胞衰老。其核心在于上调的Tgm2通过催化 IκBα蛋白形成共价交联二聚体,激活NF-κB核转位, 促进SAPS表型而进一步上调Tgm2表达。以Tgm2为靶向策略, Cys-D等Tgm2抑制剂的干预可减少NF-κB核转位,降低SASP水平; 且老年小鼠经口服Cys-D处理后可显著改善老年小鼠的衰老表型。这一研究成果显示出Tgm2有望成为延缓衰老的重要指标,靶向干预Tgm2在防治衰老相关疾病中具备潜在的应用价值。
Cell Reports封面文章 | RNA m⁵C修饰调控造血干/祖细胞扩增
2025年2月25日,中国医学科学院血液病医院(中国医学科学院血液学研究所)、 中国科学院动物研究所、国家生物信息中心等团队合作在Cell Reports杂志发表封面文章“RNA m5C Methylation Mediated by Ybx1 Ensures Hematopoietic Stem and Progenitor Cell Expansion”, 揭示造血发育过程中RNA m5C修饰的动态变化,发现RNA结合蛋白Ybx1通过识别m5C修饰位点,稳定细胞周期相关转录本,促进HSPC增殖。
材料与方法
细胞与动物模型: 野生型和转基因系斑马鱼 (CD41:GFP, runx1:en-GFP, kdrl: mCherry, cmyb:EGFP) 和C57BL/6小鼠胚肝HSPC;
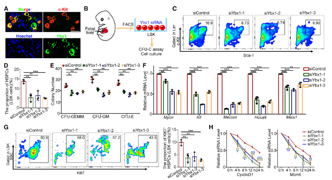
荧光激活流式细胞分析/分选: 分选转基因系斑马鱼不同发育阶段HSPC (CD41:GFPlow 或runx1: en-GFP+), GFP+ HSPC比例分析, 细胞周期检测 (PI染色); 分选C57BL/6小鼠胎肝LSK (FITC-Lineage-, APC-c-Kit+, PE-Cy7-Sca-1+) HSPCs和Ki-67细胞增殖检测。其中Bigfoot超高速流式细胞分选仪主要用于小鼠胎肝LSK HSPC分选;
转录组测序 (RNA-Seq) 与RNA重亚硫酸盐测序 (RNA-BisSeq):分析斑马鱼模型HSPCs在不同发育阶段的RNA m5C修饰动态及转录组变化;
RNA免疫沉淀实验 (RIP-seq, RIP-qPCR, m5C RIP-qPCR): 鉴定和验证HSPCs中Ybx1结合靶标和m5C修饰转录本;
共聚焦显微和原位杂交成像: 共聚焦显微成像用于斑马鱼胚胎TUNEL, BrdU, EdU和pHH3免疫荧光, 及斑马鱼胚胎延时成像; 整胚原位杂交 (WISH) 和双荧光原位杂交 (dFISH) 用于检测HSPC标志物, 细胞周期指标和m5C相关基因(ybx1等) 表达;
荧光定量PCR (qPCR) 和液相色谱-质谱分析 (UHPLC-MS/MS): 分别用于mRNA稳定性分析/m5C报告系统和RNA m5C定量检测;
细胞和动物功能实验: 斑马鱼胚胎移植、异种共生、TET抑制剂处理, 小鼠HSPC siRNA基因干扰。
实验结果与讨论
本研究首先对斑马鱼模型进行转录组测序 (RNA-Seq) 和RNA m5C甲基化测序 (RNA-BisSeq), 描绘了HSPC发育过程中RNA m5C修饰的动态变化, 并通过RNA-蛋白相互作用、基因缺失和回补等实验发现: RNA结合蛋白Ybx1可识别细胞周期相关基因 (如cyclin d1和mcm6) 的mRNA m5C修饰位点, 增强转录本的稳定性和表达水平, 进而促进HSPCs增殖。本研究进一步使用Bigfoot超高速流式细胞分选仪, 从小鼠胎肝中分选出HSPCs并进行ybx1基因敲低。结果表明ybx1表达缺失会抑制小鼠HSPCs的集落形成和体内增殖。这一结果证明了在斑马鱼和小鼠等物种内, 由Ybx1介导的RNA m5C表观遗传调控机制在造血系统发育中发挥重要作用。

图4 小鼠胎肝HSPC流式细胞分选,用于ybx1基因功能验证
Bigfoot是一款全光谱、超高速、高性能的流式细胞分选仪,持续赋能中国科研工作者在国际期刊发表突破性研究成果。该平台通过创新性光谱解析算法与灵活的分选功能,为精准细胞分选提供高效的科研解决方案,强力支撑我国生命科学领域高水平学术论文的持续产出,加速人类对前沿的科学发现和未知领域的探索。