公司新闻/正文
308 人阅读发布时间:2025-03-07 10:34
空间蛋白质组学
空间蛋白质组学能够在传统蛋白质组学提供丰富分子信息的基础上,进一步揭示分子在细胞或组织中的空间分布,对于系统性地理解生物功能、疾病机制和治疗效果至关重要。《Nature Methods》选择空间蛋白质组学作为2024年度方法[1],也反映了行业对这项技术应用前景的关注和认可。现有质谱空间蛋白质组学技术主要包括基于MALDI的质谱成像、激光显微切割和膨胀水凝胶放大后切割等。其中,质谱成像可检测蛋白种类有限,后两种方法的成本和质谱检测通量要求高,使得其在研究中的广泛应用受限。

2025年2月,中国科学院动物研究所赵方庆团队联合国家蛋白质科学中心(北京)王贵宾在Cell杂志上发表了题为“High-resolution spatially resolved proteomics of complex tissues based on microfluidics and transfer learning”的研究论文[2],该研究整合微流控技术、微量蛋白质组学检测技术和人工智能深度学习算法,开发出一种全新的高分辨率和高通量空间质谱蛋白质组学平台PLATO,能够实现对整个组织切片中数千种蛋白质的精确映射。

(点击查看大图)
01
技术创新与优势
1.1 基于微流控的创新性高通量原位蛋白采样技术
获得3张组织的连续切片,中间切片用于组织学染色或空间代谢/转录组学生成参考组学数据,而第一、三片则在不同角度下进行基于微流控芯片的平行流蛋白质组分析。切片在芯片上进行消化,每个微通道中的肽段被抽出、收集,并进行LC-MS/MS定量分析。每个角度的测量称为平行流投影。

(点击查看大图)
1.2 高稳定性和准确性的微量蛋白质组学质谱检测
高定量准确性、高通量和高稳定性的微量蛋白质组学检测是支持空间蛋白质表达图谱重构的基础条件。本研究利用Q Exactive HF质谱仪DIA采集模式进行检测,以每日40个样本的高通量实现了微量样本的可靠和可重复定量。

(点击查看大图)
1.3 基于深度学习的创新型空间重构算法
本研究开发了一种基于迁移学习的算法Flow2Spatial,可根据中间切片的图像或空间代谢/转录组结果,和两组平行流投影值重建出高分辨率的原始蛋白质空间分布。通过采用这种策略,可显著减少切片数量和测量次数,降低连续切片引入的异质性,节省样品制备和测量的时间和成本。

(点击查看大图)
02
PLATO平台亮点
2.1 高分辨率蛋白质映射
PLATO平台能够以极高的空间分辨率(25 μm)对组织切片中的蛋白质进行定位和定量分析。这意味着研究人员可以清晰地看到蛋白质在不同细胞和组织区域中的分布情况,从而更好地理解其生物功能。
2.2 广泛的组织兼容性
无论是小鼠、大鼠还是人类组织,PLATO都能完美兼容。其强大的适应能力使得研究人员能够在各种生物样本中进行高效的蛋白质组学研究。
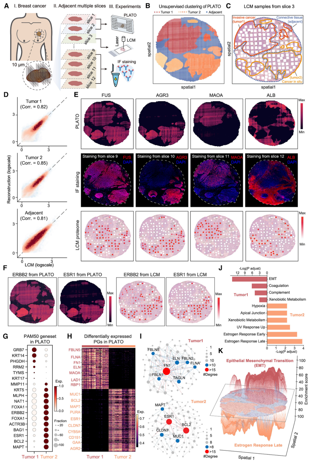
2.3 乳腺癌研究中的应用
在乳腺癌研究中,PLATO展示了其强大的应用潜力。通过对乳腺癌组织的高分辨率蛋白质映射,PLATO能够识别出不同的肿瘤亚型,并发现关键的失调蛋白质,为肿瘤的诊断和治疗提供了新的思路。

(点击查看大图)

(点击查看大图)
向下滑动查看所有内容
03
总结与展望
PLATO结合了微流控高效采样、微量蛋白质谱检测和人工智能算法,实现了高分辨率空间蛋白质组学的重大突破。通过计算模拟、显微切割和免疫荧光验证了其测量的准确性。此外,PLATO展示了其在不同物种和组织类型中的普适性,以及在临床研究中的应用潜力。在本研究中,采用Q Exactive HF在26分钟色谱梯度条件下,即可实现2500个蛋白质的精准鉴定。该结果表明,基于QE HF平台已具备在微量样本中解析复杂蛋白质组的卓越能力。然而,这一技术成果也为新一代仪器性能突破提供了基准:赛默飞在2023年革命性推出的Orbitrap Astral,在微量蛋白质组上,不仅将鉴定通量提升,更可突破性地实现单个细胞超6500个蛋白质的深度覆盖[3]。这种跨越式的性能提升为空间蛋白质组学研究提供了技术支撑——结合PLATO技术,在保持空间定位精度的同时,研究者现在能够系统性解析微米级组织区域中完整的蛋白质表达网络,实现从"蛋白质检测"到"蛋白质景观重构"的范式转变。
中国科学院动物研究所博士后胡倍瑜、博士后何睿乔、博士研究生庞琨及国家蛋白质科学中心(北京)王贵宾为该研究的共同第一作者,中国科学院动物研究所赵方庆研究员和冀培丰副研究员为该研究的通讯作者。
专家访谈
请输入
赵方庆 研究员
中国科学院动物研究所
Q1
如何解决微流控芯片上样本量少导致蛋白检测数目不足的问题?
答:这是一个关键挑战,微量蛋白质的检测一直是难点,尤其是在微流控芯片体系下,样本损失是一个不可忽视的问题。为此,我们与国家蛋白质科学中心的专家紧密合作,针对样本制备流程进行了系统优化。具体而言,我们改进了消化液体系,调整了酶解时间,优化了色谱梯度,并对质谱检测条件进行了细致调整。这些优化措施显著提高了蛋白质的检测灵敏度和覆盖度,有效解决了样本量少导致的检测不足问题。
Q2
Flow2Spatial算法在重建蛋白质表达模式时,如何处理不同切片之间的异质性?
答:这个问题需要从实验和计算两个层面来解决。实验方面,我们采用了一种质谱兼容的包埋剂,以尽可能保持组织切片的原始状态,同时避免包埋剂对质谱信号的抑制影响。计算方面,我们评估了多种图像配准算法,并最终选择了一款在实际应用中表现最优的算法。通过实验和计算的双重优化,我们有效降低了切片间的异质性,提高了Flow2Spatial算法在蛋白表达模式重建中的准确性和稳定性。
Q3
PLATO平台在实际临床应用中的前景如何?是否有计划将该技术应用于其它类型的组织或疾病研究中?未来是否有进一步改进或扩展该平台的计划?
答:这个问题非常重要。PLATO平台能够在全组织切片水平精准解析蛋白质的空间分布,为探索疾病的发生发展机制提供了全新的工具。未来,我们计划进一步拓展该技术的应用领域,例如用于不同类型的肿瘤样本,构建更完整的空间蛋白组图谱,助力肿瘤微环境研究。同时,我们也在持续优化PLATO平台,包括提升空间分辨率、增加可检测蛋白数量,并进一步增强其与其他组学技术的兼容性,以拓宽其在生命科学和临床研究中的应用前景。
专家简介

赵方庆,中国科学院动物研究所研究员、全国重点实验室主任、国家杰出青年基金获得者。
现任中国生物信息学会基因组信息学专委会主任、中国微生物学会微生物组专委会副主任、中国生物工程学会计算生物学与生物信息学专委会副主任、Briefings in Bioinformatics、Science Bulletin、Science China Life Sciences、Genomics, Proteomics & Bioinformatics等期刊副主编或编委。主要致力于建立数据与智能驱动的前沿组学技术,探索人体微生物与非编码RNA的结构组成与变化规律,以期解析它们与健康和疾病的关系。近年来,在Cell、Nature Biotechnology、Nature Methods、Nature Genetics、Nature Cell Biology、Nature Computational Science等刊物上发表通讯作者论文100余篇,其中十余篇入选ESI高被引论文。荣获“中国科学院优秀共产党员”、“中央和国家机关四好党员”,7次获得“中国科学院优秀导师奖”,3次获得“中国科学院大学领雁奖章”, “中国科学院李佩教师奉献奖”和“中国科学院朱李月华优秀教师奖”等。
参考文献:
[1] Method of the Year 2024: spatial proteomics. Nat Methods 21, 2195-2196 (2024).
[2] High-resolution spatially resolved proteomics of complex tissues based on microfluidics and transfer learning. Cell 188, 734-748 (2025).
[3] Enhanced sensitivity and scalability with a Chip-Tip workflow enables deep single-cell proteomics. Nat Methods (2025).